“提高办公效率、固化办公流程、加强团队协作、降低办公成本、实现无纸化办公”—— 广东雅倩化妆品有限公司A6协同项目负责人林荣钦经理论协同。
背景
成立于1989年的广东雅倩化妆品有限公司,是国内知名的化妆品研发、生产与经营的大型企业,拥有自己实力雄厚的科研中心和优秀的人材队伍,现有员工逾万人。产品涵括美发、护发、美容护肤及个人用品等多个领域。现已拥有雅倩缤丽、佳雪、玉丽、清逸、名兰五大知名品牌,产品覆盖全国34个省、市、自治区,市场份额一直稳居同行业品牌前列。18年来,雅倩品牌在市场上已产生了广泛的影响力,并在业界取得了良好的口碑。1999年:“雅倩ARCHE”被国家工商局商标局认定为“中国驰名商标”。2002年:佳雪品牌被广东省工商局评为“广东省著名商标”,“佳雪芦荟保湿霜”被广东省质量技术监督局评为“广东省名牌产品”。
为社会创造财富,为企业赢得利润,为消费者开创美好生活,这是雅倩的职责所在。多年来,雅倩一直保持良好的发展势头,不断追求管理上的完善,并形成了一套行之有效的分品牌管理运作模式,成为国内知名化妆品企业的典范。
项目选型
“经过对几家供应商的比较,感觉致远协创OA的性价比好一些,通过A6,可以提高办公效率、固化办公流程、加强团队协作、降低办公费用、实现无纸化办公。”雅倩项目负责人林荣钦经理如是说。响应整个协同的审批进度。
经过2个月时间的应用,雅倩现在运行的表单模板将近60个。将制度设置为协同模板,供有权限的人员调用,以降低制度执行过程的变形,规范了企业的管理制度。

雅倩在全国有东、南、西、北四大分区,各个分区又有分部(在各个省的省会城市),分部底下总共有80多位省级经理,因此,省级经理每天的工作情况,成了领导最想关心又最头疼的事情,有了省级经理工作日志这个表单,领导可以实时的查看某个省级经理的工作情况及工作情况的完成效果
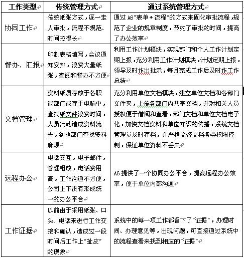
与传统工作的应用对比


